Z6×ðÁú¿­Ê±

EnglishÈÕ±¾ÕZ

¹¤Òµ»¥ÁªÍøÇ徲רÌâ > ½â¾ö¼Æ»®

Z6×ðÁú¿­Ê±ÐÞ½¨ÖǻۻðµçÍøÂçÇå¾²·ÀµØ

×÷Õߣº 2022-12-14

ǰÑÔ£º


»ðµçÔÚ°ü¹ÜÖйúµçÁ¦Çå¾²Îȹ̹©Ó¦ÖÐʩչ×Ŷµµ×±£¹©¡¢ÎÞаµ÷ÀíµÄ×÷Ó㬣¬ £¬£¬£¬ÊÇÄ¿½ñÖйúµçÁ¦ÏµÍ³µÄ¡°¶¥ÁºÖù¡±ºÍ¡°Ñ¹²Õʯ¡±£¬£¬ £¬£¬£¬ÆäÍøÂçÇå¾²½¨Éè½ûֹСêï¡£¡£¡£¡£¡£±¾ÎÄÒÔij»ðµç³§ÏÖʵÇå¾²ÇéÐÎΪÀý£¬£¬ £¬£¬£¬Æ¾Ö¤¡°Çå¾²·ÖÇø£¬£¬ £¬£¬£¬ÍøÂçרÓ㬣¬ £¬£¬£¬ºáÏò¸ôÀ룬£¬ £¬£¬£¬×ÝÏòÈÏÖ¤¡±µÄµçÁ¦·À»¤×ÜÌåÔ­Ôò£¬£¬ £¬£¬£¬Ìá³öÁËÕë¶ÔÐÔ¡¢ÏµÍ³ÐÔµÄÇå¾²·À»¤½¨Éè²½·¥£¬£¬ £¬£¬£¬½øÒ»²½ÔöÇ¿¸Ãµç³§ÍøÂçÇå¾²ÕûÌå·À»¤ÄÜÁ¦£¬£¬ £¬£¬£¬½µµÍ¹¤¿ØÍøÂç±»ÉøÍ¸¹¥»÷Σº¦¡£¡£¡£¡£¡£

»ðÁ¦·¢µçÊÇÎÒ¹úÖ÷ÒªµÄ·¢µç·½·¨£¬£¬ £¬£¬£¬Æä·¢µçÁ¿Áè¼ÝÌìÏÂ×ÜÌå·¢µçÁ¿µÄ70%¡£¡£¡£¡£¡£µ«ÓÉÓڴ󲿷ֻðµç³§×éÍøÊ±¼ä½ÏÔ磬£¬ £¬£¬£¬ÏµÍ³×°±¸ÀϾɡ¢Çå¾²ÖÎÀí²»¹æ·¶µÈÎÊÌâ½ÏΪÆÕ±é£¬£¬ £¬£¬£¬µ¼ÖÂÆäÍøÂçÇéÐα£´æºÜ´óµÄÇå¾²Òþ»¼¡£¡£¡£¡£¡£



Z6¡¤×ðÁú¿­Ê±¡¸ÖйúÇø¡¹¹Ù·½ÍøÕ¾


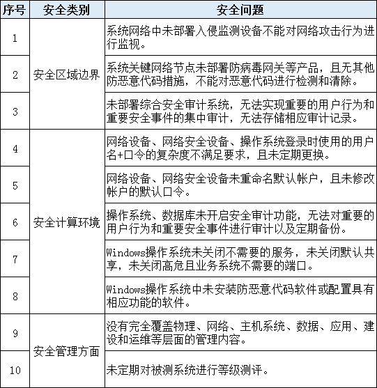
Çå¾²Òþ»¼Ò» ×°±¸¹Ü¿Ø²»¹æ·¶ Ì»Â¶Ãæ´óÇÒÖØ´ó


¿ØÖÆÏµÍ³ÖжÔÒÆ¶¯´æ´¢½éÖÊÖÎÀí²»µ½Î»£¬£¬ £¬£¬£¬±£´æËæÒâʹÓúͲ»ÑÏ¿á»á¼û¿ØÖƵÈÇéÐΣ¬£¬ £¬£¬£¬ÎªÄÚ²¿¹¥»÷ÁôÏ¿ÉʹÓÃÈë¿Úµã¡£¡£¡£¡£¡£»£»£» £»£»£»ðµç³§¹¤¿ØÏµÍ³µÄ¹¤³Ìʦվ¡¢²Ù×÷Ô±Õ¾¡¢ÀúÊ·Õ¾µÈ¶àʹÓÃδʵʱ¸üв¹¶¡µÄ²Ù×÷ϵͳ£¬£¬ £¬£¬£¬Í¬Ê±±£´æÕ˺ÅÖÎÀí²»ÑÏ¡¢ÃÜÂë¸üÐÂÖÜÆÚ³¤µÈÎÊÌ⣬£¬ £¬£¬£¬Îª²¡¶¾Èö²¥¡¢ÈëÇÖÉøÍ¸¡¢¹¥»÷µÈÍⲿ¹¥»÷ÂñÏÂÁ˿ɱ»Ê¹ÓõÄÒþ»¼¡£¡£¡£¡£¡£±ðµÄ£¬£¬ £¬£¬£¬¿ØÖÆÏµÍ³ÉÏ´ó×Ú±ØÐèµÄµÚÈý·½Èí¼þ£¬£¬ £¬£¬£¬ÈçÊý¾Ý´¦Öóͷ£²å¼þ¡¢Êý¾ÝÊÕÂÞÈí¼þ£¬£¬ £¬£¬£¬ÈªÔ´ºÍÇ徲Σº¦²»¿É¿Ø¡£¡£¡£¡£¡£


Çå¾²Òþ»¼¶þ ÍøÂç½á¹¹ÖØ´ó Çå¾²ËðʧÒ×À©´ó


»ðµç³§µÄ¹¤ÒÕÀú³ÌÖØ´ó¡¢ÌØÊ⣬£¬ £¬£¬£¬º­¸ÇµçÁ¦ÏµÍ³¡¢µçÆøÏµÍ³¡¢Èȹ¤ÏµÍ³¡¢ÐÅϢϵͳµÈÖÖÖÖ¼à¿ØÏµÍ³£¬£¬ £¬£¬£¬¸÷ϵͳ¼äµÄͨѶÐèÇóµ¼Ö»ðµç³§¹¤¿ØÏµÍ³ÍøÂç½á¹¹Öش󣬣¬ £¬£¬£¬Í¨Ñ¶Ð­Òé·±¶à£¬£¬ £¬£¬£¬±£´æ¶àÖÖЭÒé¹²´æµÄÇéÐΣ¬£¬ £¬£¬£¬ÓÐʹÓÃÎó²îαÔ챨ÎĵÄΣº¦¡£¡£¡£¡£¡£±ðµÄ£¬£¬ £¬£¬£¬Î´¶ÔÍøÂç¾ÙÐл®·ÖºÍ»á¼û¿ØÖÆ£¬£¬ £¬£¬£¬Ò»µ©ÍøÂç±»Í»ÆÆ£¬£¬ £¬£¬£¬Ëðʧ½«¿ìËÙÀ©´ó¡£¡£¡£¡£¡£


Çå¾²Òþ»¼Èý ¼à¿Ø²½·¥È±Ê§£¬£¬ £¬£¬£¬ÄÑÒÔ·¢Ã÷ÍøÂçÒì³£


ÓÉÓÚ´ó×Ú»ðµç³§×éÍøÊ±¼ä½ÏÔ磬£¬ £¬£¬£¬ÍøÂçÇå¾²µÄ»ù´¡ÆÕ±é±¡Èõ¡£¡£¡£¡£¡£×ʲúÊáÀí·½Ãæ£¬£¬ £¬£¬£¬¿ØÖÆÏµÍ³Èí¡¢Ó²¼þ×ʲú²»ÇåÎú£¬£¬ £¬£¬£¬ÍøÂçÍØÆË½á¹¹Î´ÊµÊ±¸üУ¬£¬ £¬£¬£¬ÓëÏÖÕæÏàÐÎ·×ÆçÖ¡£¡£¡£¡£¡£ÖÎÀí²½·¥·½Ã棬£¬ £¬£¬£¬È±·¦Çå¾²ÈÕÖ¾É󼯣¬£¬ £¬£¬£¬È±ÉÙÒì³£¼ì²â»úÖÆ£¬£¬ £¬£¬£¬Ó¦¼±ÏìÓ¦»úÖÆ²»ÍêÉÆ¡£¡£¡£¡£¡£µ¼Ö¹Űå»ðµç³§ÎÞ·¨¿ìËÙ¶ÔÇå¾²ÊÂÎñ¾ÙÐвì¾õ¡¢·´Ó¦ºÍËÝÔ´¡£¡£¡£¡£¡£


ÉîÈëÓªÒµ³¡¾° ¶¨ÖÆ×¨Òµ¼Æ»®


ÒÔij»ðµç³§ÎªÀý¡£¡£¡£¡£¡£¸Ãµç³§Á¬Ïµ×ÔÉíµçÁ¦¼à¿ØÏµÍ³ºÍÐÅÏ¢»¯ÇéÐΣ¬£¬ £¬£¬£¬Öƶ©ÁËÐÅÏ¢Çå¾²×ÜÌåÍýÏ룬£¬ £¬£¬£¬ÆðÔ´½¨ÉèÁËÐÅÏ¢Ç徲ϵͳ£¬£¬ £¬£¬£¬ÇкϹúÄÜÇå¾²¡²2015¡³36ºÅÎÄ£¨¡¶µçÁ¦¼à¿ØÏµÍ³Çå¾²·À»¤×ÜÌ弯»®¡·£©µÄÇå¾²·À»¤ÒªÇóºÍÆÀ¹À¹æ·¶£¬£¬ £¬£¬£¬ÒÔ¼°µç¼àÐÅÏ¢¡²2012¡³62ºÅÎÄ£¨¡¶µçÁ¦ÐÐÒµÐÅϢϵͳÇ徲Ʒ¼¶±£»£»£» £»£»£»¤»ù±¾ÒªÇó¡·£©µÄÖÎÀí·½Ãæ¡£¡£¡£¡£¡£µ«ÈÔȻȱʧһЩÏêϸµÄÇå¾²·À»¤²½·¥¡£¡£¡£¡£¡£

Z6×ðÁú¿­Ê±Õë¶Ô¸Ã»ðµç³§±£´æµÄÍøÂçÇ徲Σº¦£¬£¬ £¬£¬£¬Á¬Ïµ¶àÄêÔÚ¹¤¿ØÇå¾²Éî¸ûµÄÂÄÀú£¬£¬ £¬£¬£¬ÎªÖǻۻðµçÍøÂçÇå¾²µÄ½¨Éè¸ø³öÁËרҵÓÐÓõĽâ¾ö¼Æ»®¡£¡£¡£¡£¡£


ÍøÂçÇå¾²²âÆÀ ÆÊÎöÇ徲Σº¦ÓëÏÖ×´


Ϊ½øÒ»²½Ìá¸ß¶Ô×ÔÉíÇ徲Σº¦µÄÊìϤ£¬£¬ £¬£¬£¬¸Ã»ðµç³§´ÓÇå¾²ÇøÓò½çÏß¡¢Çå¾²ÅÌËãÇéÐκÍÇå¾²ÖÎÀí·½ÃæµÈά¶È£¬£¬ £¬£¬£¬¶Ôµç³§¹¤¿ØÏµÍ³¾ÙÐÐÍøÂçÇå¾²²âÆÀ¡£¡£¡£¡£¡£



2.png


´Ó²âÆÀЧ¹ûÀ´¿´£¬£¬ £¬£¬£¬µç³§×ÔÉíÇå¾²·À»¤²½·¥µÄȱ·¦£¬£¬ £¬£¬£¬Ò×±¬·¢Í¨¹ý͵ȡÈõ¿ÚÁîÕ˺š¢¶Ë¿ÚɨÃè¡¢Ö²Èë¶ñÒâ´úÂëµÈ·½·¨ÈëÇÖϵͳÒÔºáÏò/×ÝÏòÉøÍ¸£¬£¬ £¬£¬£¬½ø¶øÆÆËðϵͳ»òй¶Ö÷ÒªÊý¾Ý×ÊÔ´µÄ¹¥»÷ÐÐΪ£¬£¬ £¬£¬£¬¸øµç³§ÍøÂçÇå¾²ÖÎÀí´øÀ´ÖØ´óÍþв¡£¡£¡£¡£¡£

Z6×ðÁú¿­Ê±Á¬Ïµ¸Ã·¢µç³§Î£º¦µ÷ÑÐÆÀ¹ÀºÍ²âÆÀ±¨¸æ£¬£¬ £¬£¬£¬Æ¾Ö¤¡°Çå¾²·ÖÇø£¬£¬ £¬£¬£¬ÍøÂçרÓ㬣¬ £¬£¬£¬ºáÏò¸ôÀ룬£¬ £¬£¬£¬×ÝÏòÈÏÖ¤¡±µÄµçÁ¦·À»¤×ÜÌåÔ­Ôò£¬£¬ £¬£¬£¬¿ªÕ¹ÁËÓÐÕë¶ÔÐÔµÄϵͳÐÔÇå¾²·À»¤½¨É裬£¬ £¬£¬£¬°üÀ¨ÍøÂç½çÏ߸ôÀë¡¢»á¼û¿ØÖÆ¡¢¶ñÒâ´úÂëÌá·À¡¢²Ù×÷ϵͳÎó²îÖÎÀí¡¢ÍâÉè½Ó¿Ú¹Ü¿Ø¡¢ÍøÂçÉ󼯡¢Çå¾²ÖÎÀíµÈÄÜÁ¦ÐèÇóµÄϸ»¯ÊÖÒÕ²½·¥½¨É裬£¬ £¬£¬£¬½øÒ»²½ÔöÇ¿¸Ãµç³§ÍøÂçÇå¾²ÕûÌå·À»¤ÄÜÁ¦£¬£¬ £¬£¬£¬½µµÍ¹¤¿ØÍøÂç±»ÉøÍ¸¹¥»÷Σº¦¡£¡£¡£¡£¡£


Îå´ó·½Ãæ ÖþÀη¢µç³§ÍøÂçÇå¾²½¨Éè


Çå¾²·À»¤×ÜÌåÍýÏëʾÒâͼ

Çå¾²·À»¤×ÜÌåÍýÏëʾÒâͼ


1¡¢Í¨¹ýÇå¾²¼Ó¹ÌЧÀÍ£¬£¬ £¬£¬£¬Ôöǿϵͳ¿¹¹¥»÷ÄÜÁ¦

¶ÔÉú²ú¿ØÖÆ´óÇøµÄ¹øÂ¯¡¢ÆûÂÖ»ú¡¢·¢µç»úµÄÖ÷¡¢¸¨¿ØÏµÍ³ÈçÆû»ú¼à²âϵͳTSI¡¢NCSϵͳµÄ¹¤¿ØÖ÷»ú¡¢Ð§ÀÍÆ÷¡¢½Ó¿Ú»úµÈ×°±¸¾ÙÐÐÇå¾²¼Ó¹Ì¡£¡£¡£¡£¡£Í¨¹ýÆôÓòÙ×÷ϵͳ×ÔÉíÇå¾²·À»¤¡¢Éó¼ÆÕ½ÂÔ£¬£¬ £¬£¬£¬Ìá¸ßÕË»§¼°Óû§¿ÚÁîµÄÅÓºéˮƽ£¬£¬ £¬£¬£¬¹Ø±Õ²»ÐèÒªµÄЧÀÍ¡¢¶Ë¿ÚµÈ²½·¥£¬£¬ £¬£¬£¬½â¾ö²âÆÀÖÐÇå¾²ÅÌËãÇéÐÎÖÖ±ðÉæ¼°µÄÎÊÌ⣬£¬ £¬£¬£¬ÊµÏÖÖÕ¶Ë×°±¸×ÔÉíµÄÇå¾²ÐÔÌáÉý¡£¡£¡£¡£¡£

2¡¢»®·ÖÇå¾²ÇøÓò£¬£¬ £¬£¬£¬ÌáÉýÇå¾²ÇøÓò½çÏß·À»¤ÄÜÁ¦

ÔÚÉú²ú¿ØÖÆ´óÇøÇå¾²¢ñÇøºÍÇå¾²¢òÇøµÄ½çÏß´¦°²ÅŹ¤Òµ·À»ðǽ£¬£¬ £¬£¬£¬Í¨¹ý¶Ô¹¤ÒµÐ­ÒéÖ¸ÁîµÄ¹ýÂË£¬£¬ £¬£¬£¬ÊµÏÖÇå¾²¢ñÇøºÍÇå¾²¢òÇøµÄ»á¼û¿ØÖÆ¡¢½çÏß·À»¤£¬£¬ £¬£¬£¬ÉèÖÃÕë¶ÔModbus¡¢OPC¹¤ÒµÐ­ÒéµÄ»á¼û¿ØÖÆÕ½ÂÔ£¬£¬ £¬£¬£¬½µµÍʹÓÃÎó²îαÔ챨ÎĵÄΣº¦£¬£¬ £¬£¬£¬½â¾ö²âÆÀÖÐÇå¾²ÇøÓò½çÏßÀà±ðµÄÍøÂç½Úµãδ°²ÅÅ·À²¡¶¾Íø¹ØµÈ²úÆ·£¬£¬ £¬£¬£¬ÇÒÎÞÆäËû·À¶ñÒâ´úÂë²½·¥µÄÎÊÌâ¡£¡£¡£¡£¡£±£»£»£» £»£»£»¤¹øÂ¯¡¢ÆûÂÖ»ú¡¢·¢µç»úÔËÐеÄÖ÷¿ØÏµÍ³Èç»ú×é¿ØÖÆÏµÍ³DCS¡¢Æû»úµ÷ËÙϵͳDEHµÈÇå¾²ÔËÐС£¡£¡£¡£¡£

3¡¢ÊµÊ±¼à¿ØÒì³£ÊÂÎñ£¬£¬ £¬£¬£¬ÌáÉýϵͳ×Ô¶¯·ÀÓùÄÜÁ¦

ÔÚÉú²ú¿ØÖÆ´óÇøÇå¾²¢ñÇøºÍÇå¾²¢òÇøµÄÖ÷»úÉϰ²ÅŹ¤ÒµÖ÷»úÇå¾²ÎÀʿϵͳ£¬£¬ £¬£¬£¬Í¨¹ý½¨ÉèÖ÷»ú¡°°×¡±ÇéÐΣ¬£¬ £¬£¬£¬½¨É蹤¿ØÖ÷»úµÄ×Ô¶¯·À»¤ÄÜÁ¦¡¢Òƶ¯´æ´¢½éÖÊÖÎÀíÄÜÁ¦¡¢ÔöÇ¿Õë¶ÔʹÓá°0-day¡±Îó²î¾ÙÐÐÀÕË÷¹¥»÷µÄ·À»¤ÄÜÁ¦£¬£¬ £¬£¬£¬ÔÚ½µµÍÉÏÊöµÄϵͳΣº¦¡¢Èí¼þΣº¦µÄͬʱ£¬£¬ £¬£¬£¬Öª×ã²âÆÀÖÐÇå¾²ÅÌËãÇéÐÎÀà±ðµÄÐèҪװÖ÷À¶ñÒâ´úÂëÈí¼þ»òÉèÖþßÓÐÏìÓ¦¹¦Ð§µÄÈí¼þÒªÇ󡣡£¡£¡£¡£

ͨ¹ýÔÚSISϵͳ¡¢Ö÷¿ØºÍ¸¨¿ØÏµÍ³µÈÖ÷ÒªÏµÍ³ÍøÂç½»Á÷»ú¾µÏñ¿Ú°²Åʤ¿ØÇå¾²¼à²âÓëÉó¼ÆÏµÍ³£¬£¬ £¬£¬£¬Ê¹ÓûùÓÚÍøÂçÁ÷Á¿µÄÈëÇÖ¹¥»÷ÐÐΪʶ±ð¡¢¼à²â¡¢Ô¤¾¯£¬£¬ £¬£¬£¬½â¾öÁ˲âÆÀÖÐÇå¾²ÇøÓò½çÏßÀà±ðµÄ¡°Î´°²ÅÅÈëÇÖ¼à²â×°±¸£¬£¬ £¬£¬£¬ÎÞ·¨ÊµÏÖ¶ÔÍøÂç¹¥»÷ÐÐΪ¾ÙÐмàÊÓ¡±µÄÎÊÌ⣬£¬ £¬£¬£¬Îª¹¤ÒµÍøÂçÈëÇÖ¹¥»÷µÄÓ¦¼±ÏìÓ¦ÌṩԤ¾¯¼à²âÄÜÁ¦¡£¡£¡£¡£¡£

4¡¢ÍêÉÆÇå¾²Éó¼ÆÏµÍ³£¬£¬ £¬£¬£¬Ìá¸ß³§ÇøµÄÇå¾²ÖÎÀíˮƽ

ÔÚÉú²ú¿ØÖÆ´óÇø°²ÅÅÔËάÖÎÀíϵͳ£¬£¬ £¬£¬£¬ÊµÏÖ¶ÔÉú²ú¿ØÖÆ´óÇøÓû§ÔËά²Ù×÷ʱÊÖÒÕ²ãÃæµÄ׼ȷ¼Í¼¡¢É󼯡¢×·×ÙËÝÔ´£¬£¬ £¬£¬£¬ÊµÏÖÎ¥¹æÎ£ÏÕÖ¸ÁîµÄʵʱ×è¶Ï£¬£¬ £¬£¬£¬½â¾öÁËÇå¾²ÇøÓò½çÏߺÍÇå¾²ÅÌËãÇéÐβâÆÀÖÖ±ðÖÐûÓжÔÖ÷ÒªµÄÓû§ÐÐΪºÍÖ÷ÒªÇå¾²ÊÂÎñ¼¯ÖÐÉó¼ÆÏîµÄÎÊÌ⣬£¬ £¬£¬£¬ÔöÇ¿Éú²ú¿ØÖÆ´óÇøÕû¸öϵͳÔÚÉí·ÝÅб𡢻á¼û¿ØÖƺÍÇå¾²Éó¼ÆµÈ·½ÃæµÄÖÎÀíÄÜÁ¦¡£¡£¡£¡£¡£

5¡¢°²Åʤ¿ØÇå¾²ÖÎÀíÆ½Ì¨£¬£¬ £¬£¬£¬ÊµÏÖ³§ÇøÍ³Ò»Çå¾²ÖÎÀí

ÔÚÉú²ú¿ØÖÆ´óÇø°²Åʤ¿ØÇå¾²ÖÎÀíÆ½Ì¨£¬£¬ £¬£¬£¬¶ÔÉú²úÐÅÏ¢¾ÙÐÐÇå¾²ÊÕÂÞ¡¢ÆÊÎöºÍÕ¹ÏÖ£¬£¬ £¬£¬£¬ÊµÏÖÇå¾²·À»¤×°±¸¡¢ÏµÍ³ÒÔ¼°Öն˵ÄÇ徲ͳһ·ºÆð£¬£¬ £¬£¬£¬Ð­Öú½â¾ö×ʲúÇéÐβ»ÇåÎúµÄÎÊÌâ¡£¡£¡£¡£¡£ÔÚ²âÆÀµÄÇå¾²ÖÎÀíÖÖ±ðÖÐÖª×ãÁËÁýÕÖÎïÀí¡¢ÍøÂç¡¢Ö÷»úϵͳ¡¢Êý¾Ý¡¢Ó¦Óᢽ¨ÉèºÍÔËάµÈ²ãÃæµÄÒªÇ󣬣¬ £¬£¬£¬Ìá¸ßÖÎÀíЧÂÊ£¬£¬ £¬£¬£¬½µµÍÔËÐÐά»¤±¾Ç®£¬£¬ £¬£¬£¬¹¹½¨ÁËÒ»¸öÍþв¼à¿ØµÄͳһÇå¾²ÖÎÀíÖÐÐÄ¡£¡£¡£¡£¡£

µçÁ¦ÔÚÖйú¾­¼ÃÉú³¤ÖÐÒ»Ö±ÊÎÑÝ׏úÃñ¾­¼Ã¡°ÏÈÐй١±µÄ½ÇÉ«£¬£¬ £¬£¬£¬ÊǹúÃñ¾­¼ÃÉú³¤µÄ»ù´¡¹¤Òµ¡£¡£¡£¡£¡£Z6×ðÁú¿­Ê±½«Á¬Ïµ×ÔÉíÔÚ¹¤Òµ»¥ÁªÍøÇå¾²ÁìÓò¸»ºñµÄʵ¼ùÂÄÀúºÍ²úÆ·¡¢ÊÖÒÕ»ýÀÛ£¬£¬ £¬£¬£¬³ä·Ö˼Á¿µçÁ¦·¢µç²àÓû§ÏÖʵÉú²úϵͳµÄÖØ´óÐÔºÍÌØÊâÐÔ£¬£¬ £¬£¬£¬×ÊÖúµç³§¿Í»§Ò»Ö±ÌáÉýÕë¶ÔÇå¾²ÍþвµÄ¿ÉÖª¡¢¿É²é¡¢¿É¿ØÄÜÁ¦¡£¡£¡£¡£¡£

ÏÂһƪ

7*24СʱЧÀÍÈÈÏß

400-624-3900


¡¾ÍøÕ¾µØÍ¼¡¿¡¾sitemap¡¿